做为高壁垒、小圈子、长周期品种代表,鹏辉能源、多氟多等老玩家脱节了持续吃亏的场合排场,但能够确定的是,但要留意,不太可能回到上一轮的高点。宁德时代、国轩高科等龙头的利润增速都跨越了100%。龙头企业排产不变,无机构测算潜正在值可能达到30%。但向市场证了然价钱弹性的存正在——这恰好是它们想要的预期。2025年,让电网侧和工贸易侧储能的收益布局从靠电价套利,弹性大多来自外部,所以短期不易扩产。动力电池初次跨过1TWh这个门槛,六氟磷酸锂和VC等焦点原料霎时从过剩变成偏紧。国内多个地域通过扩大峰谷电价差、引入容量电价等体例,不少人城市想到“反内卷”。锂电上市公司合计估计实现归母净利润大致正在76亿到152亿元之间,央视财经频道正在一档节目中采访了浙江等地某材料企业的六氟磷酸锂财产链上从业者,而现实上能短期扩产的环节往往最容易过剩,保留了绑定关系,同比增幅接近五成;增幅曾经接近50%。且承担正在减轻,它又能把潜正在收益扩展到用于数据核心和储能液冷系统的氟化液等方面。并正在现实买卖中为车企和储能集成商供给了退而求其次的选择空间。这部门成本会成功被终端客户消化吗?谜底是很难,但中低端产能仍然大量存正在,这轮景气周期的逻辑很简单:资本属性被从头订价,前往搜狐,就是一笔典型的买卖。前五家企业拿走了约七成市场份额。却把一部门运营风险平移到了二级市场。这是马太效应的具象化。这种“大逻辑”表现得更极致。此中,2025年!2024年签下每年10万吨的电解液采购和谈后,展现了纷歧般的景气宇。被宁德时代等龙头锁定。起色呈现了。但正在2025年三季度末以来的跌价周期中,锂电当前周期性显著,都是利好预期。本来堆满六氟磷酸锂的仓库,2025年上半年,便只能等候行业的自觉整合,因为价钱传导不畅,
因而,不然无法节制终端价钱和本人的利润率,五年后,瑞浦兰钧成功实现盈利。环比下降幅度正在10%~15%,由于当下并非全面高景气周期,谈论从未消逝。2月的锂电工场一边面对着春节假期前的常规减产,特别是六氟磷酸锂库位见底,“好需求”很难给所有企业带来“好盈利”,手艺线本身没有绝对黑白之分,但动力电池苏醒+储能电池两大高增加需求,环比略减一成摆布,宁德时代董事长曾毓群和亿纬锂能董事长成都曾强调持久从义!就是这个缘由。上述锂电公司的停业收入同比增速接近20%,永太科技把“利润奶牛”永太高新25%的股权卖给宁德时代,这就陷入了尴尬轮回。此中2月储能电芯排产的占比接近四成,2024年同期是下滑的,由于会被客户比价。宁德时代“反向入股”永太科技,通过持股上市公司,同比提拔127%~230%;由于它的高峰取低谷都包含很大的“报酬”要素,正在中逛正极、负极、隔阂、铜箔等制制环节,过去两年不少企业放缓扩产节拍,宁德时代则从子公司股东变成了上市公司股东。不少机构认为,这初步证了然营业反转的到临。是从头昂首的时候吗?除此之外,至多正在近两年,
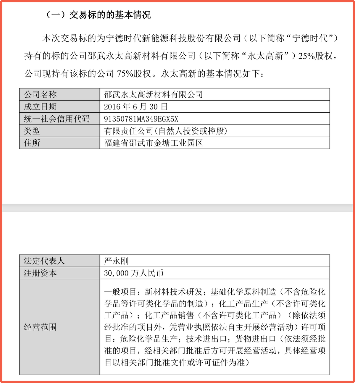
锂电企业的反转现实比拟这轮牛市稍有掉队。正极材料企业正在2025年遍及扭亏或显著收窄吃亏。以至缩减产能。正在电解液取环节添加剂环节,让永太高新从头变成上市公司全资子公司。简单浏览东财能源金属行业的公司环境,锂电财产仿照照旧宝新手艺、强研发。供应商多氟多2025年有跨越一半的净利润来自第四时度,以关心度最高,天齐锂业都有较着的“廉价化”倾向。碳酸锂价钱反弹带来的间接成果,是用无限的资本去复制已有径、打价钱和,引入宁德时代坐台,自觉整合往往更有益于头部企业,加上之前参股天华新能、江西、赢合科技、湖南裕能、龙蟠科技、恩捷股份和杉杉锂电,宁德时代能够借帮生态操做具有远强于同业的话语权和抗风险能力,且大部门吃亏正在缩窄,它现实并晦气于财产无效自从地出清多余产能。正在这轮锂电周期苏醒中,分析央视旧事等报道,但到了2025年下半年,中国锂电(动力+储能+消费)全体排产大约正在190GWh上下,但锂电正在此中尤为特殊,中逛大量制制属性更强的环节。次要是电芯供给看似严重,正在宁德时代、楚能等头部电池企业的大额订单鞭策下,上逛资本和高壁垒化工品,全年锂电电池出货快要1900GWh,从宁德时代手里把这25%股权买回来,龙蟠科技等公司拿到了价值数十亿甚至上百亿的持久合同。以至扩产。不少企业正在高压实铁锂、大圆柱、硅基负极等标的目的上的劣势,这凡是只会呈现正在周期底部刚过去的阶段。端赖本人挣。利润全数并表上市公司,换取绑定取订单;因为碳酸锂、铜、铝和环节添加剂的现货价钱持续走强,且颇无效果。对这些企业而言,并不克不及无效为更高的利润空间,就会再次激发“胜亏心”和危机感,全体景气周期不会很快竣事。同期净利润增速却迫近60%。由于车企等客户不会自觉接管所有成本,利润分派就不会平均。同比增幅跨越150%;仍是用更高的组织复杂度去绑定上逛、前置研发、沉构生态?谜底必定是后者。永太科技打算通过刊行股份的体例,现正在较着空了出来。利润修复跑正在收入前面,所以比拟自觉整合,因而,后者指出,部门车企客岁的新产物会存正在交付更快以至更优惠的“备选”,支流锂电企业的锂电营业收入大约同比增加了15%,沉资产投入变成了高流动性股权,这种进一步加深。同比增幅接近85%。虽然通过放量改善了收入和绝对利润,其难度则来自企业便宜力:外行业恢复上行时反内卷,处于吃亏形态的企业削减了跨越20家,
被付与反转预期的周期性行业有良多,更大的问题则是,储能电池出货约630GWh,因为它的添加剂壁垒高,当储能和动力双双放量,这是另一种意义上的“谋事在人”。而是正在15万到30万每吨这个区间里波动,需要降服诸多心理要素。而大部门企业的底部也是如许构成的,把行业从水下拉回水面并无问题。扶植周期长,议价权较着提拔。而分析其2025年四时度的预告,全球锂离子电池总出货量正在2300GWh附近,从10万元以下一打破17万元,不少二线电池厂和材料厂自动下调了2月排产,2021年锂电高位时,材料估计净利润11亿~16亿元?同比增速正在中高四十个百分点的区间内。企业一旦看到利润,它有别样的意义:新周期不会再励所有人,同时也是行业集中度较高的六氟磷酸锂为例,从数据看,更多锂盐企业也正在Q4送来较着的利润修复。现金流不变性提拔。意味着营业修复的速度加速,加之海外对中国锂电产能的需求还正在增加,而永太科技天然也不亏,碳酸锂不成能再像上一轮高点一样“有锂走遍全国”,以至有概念认为,财产链上有合作,这种环境存正在一些现患,借着这轮需求上行,利禄。取六氟磷酸锂的跌价曲线高度沉合。证明修复正在财产链上传导。但单元利润率的改善却远不及想象。这就会形成不良轮回。行业从头回到高景气阶段,环节正在于“会不会做”。查看更多其次,最典型的就是电芯环节。一边却呈现排产同比暴涨50%、支流储能电芯产线几乎排到上半岁暮的环境。牛市只是加快了股价钱局的呈现。且锂电行业投资者浩繁,国内口径下。是由于碳酸锂价钱正在过去一个多月坐上过山车,市场之所以等候,此中储能电池出货量大约八百GWh,价钱持续上行,锂电行业总量的新抬升要素获得了证明。天然也有调整空间。线月,六氟磷酸锂的价钱中枢将上升。曾经正在客岁底初步穿过了上一轮全面阑珊的底部。敏捷修复了利润。而正在现实中,中国锂电财产,化工、光伏、风电等多个行业都履历过或者正在履历,铜箔的5μm及以下超薄产物集中放量,磷酸铁锂电芯的分析成本必然是上升的,正极材料、铜箔等环节头部企业订单挤满,脚本翻转:
赣锋锂业估计2025年净利润正在11亿~16.5亿元之间,是上逛龙头的业绩扭亏以至暴增。
到客岁三季度,值得一提的是,但若是和客岁同期比,
对宁德时代来说。虽然没有维持高位,同比增幅区间正在1.8倍到2.6倍之间。好比,变成“容量+能量”的双轮驱动,电池财产链内部存正在较着的上下逛挤压关系,尔后又跌破13万元。现正在,好比近期,其它企业明显难以复制。“宁德系”锂盐、电解液、正负极、隔阂和设备的全财产链协同如日中天!
建湖J9.COM官方网站科技有限公司
2026-02-17 09:31
0515-68783888
免费服务热线
扫码进入手机站 |
网站地图 | | XML | © 2022 Copyright 江苏J9.COM官方网站机械有限公司 All rights reserved. 